网站首页
数字报首页
版面导航
第01版:头版
第02版:法治黔线
第03版:理论研究
第04版:法院周刊
标题导航
法治推进民营企业高质量发展的实践之路
法治护航贵州文化遗产保护与活化利用
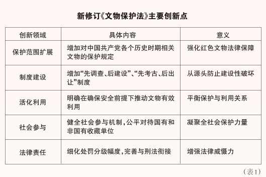
新修订《文物保护法》主要创新点 创新领域
新时代国企党建工作高质量服务保障企业改革发展的路径探索
版面概览
通版阅读请点击:
展开通版
收缩通版
当前版:03版
首版
上一版
下一版
末版
发布日期:
文章标题
文章内容
文章作者
上一篇
下一篇
字体:
放大
缩小
默认
新修订《文物保护法》主要创新点 创新领域
贵州省互联网出版业务许可证:黔新闻出网版准字第046号黔ICP备05003182号-1 Copyright @ 2003-2023 DDCPC.COM 贵州法治网 Inc. All rights reserved 贵州日报当代融媒体集团主管主办 技术支持:
锦华科技